跳到主要內容區
臺北城市科技大學進修部
Menu
學校首頁
進修部首頁
English
網站導覽
返回首頁
本功能需使用支援JavaScript之瀏覽器才能正常操作
首頁
最新消息
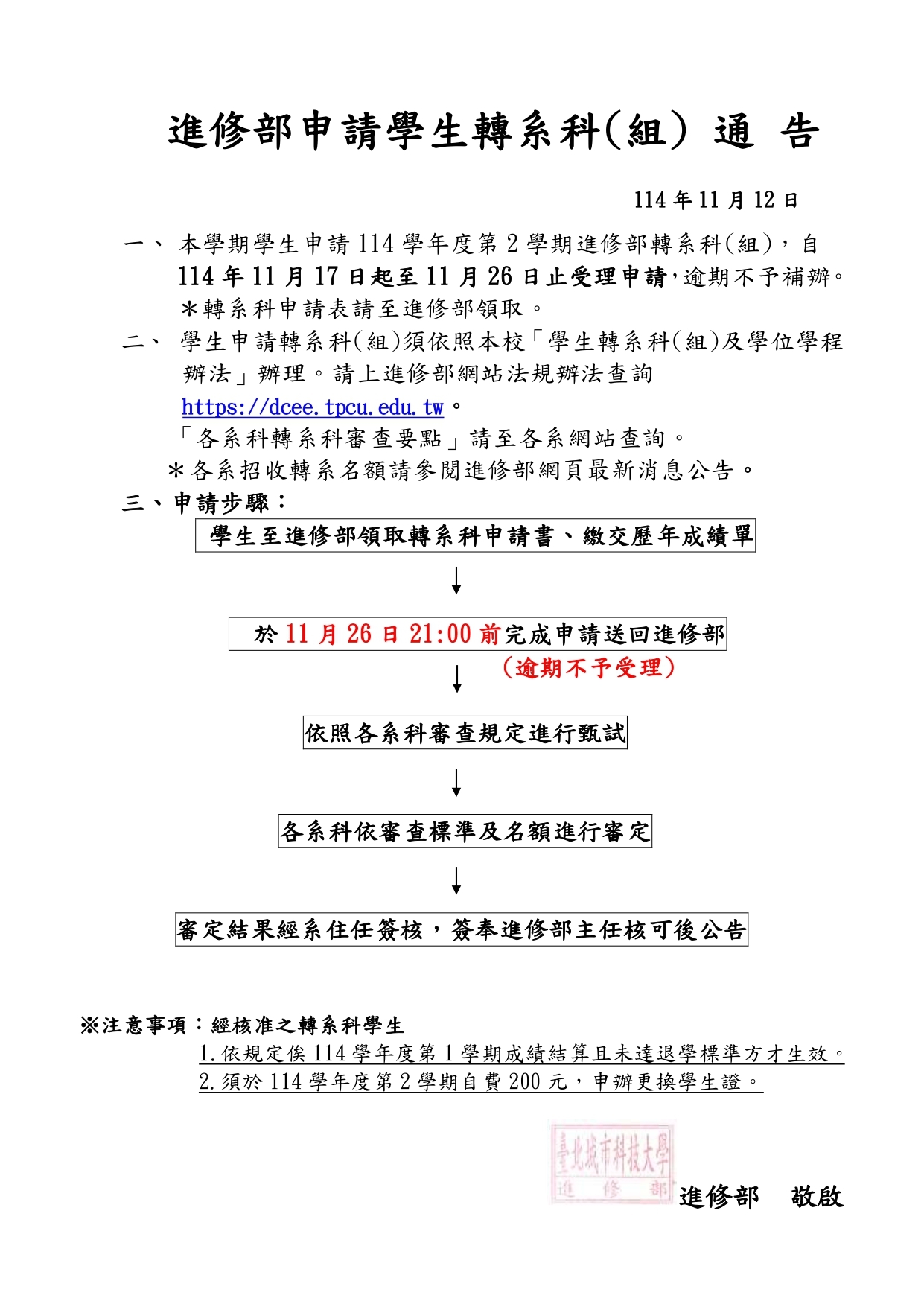
114-2 進修部申請學生轉系科(組) 通 告
瀏覽數:
友善列印
分享
Close (Esc)
Share
Toggle fullscreen
Zoom in/out
Previous (arrow left)
Next (arrow right)