114學年度進修部二專獨立招生🥎
114學年度進修部二專獨立招生訊息
 
 報名資格
一、具高職畢業學歷
二、具高中普通科畢業學歷 (報名二專須離校1年)
三、同等學力報考
- 修滿高職三年級下學期未畢業
 - 修滿高職三年級上學期 (須離校1年)
 - 修滿高職二年級下學期 (須離校2年)
 - 修滿五專三年級下學期 (須離校1年)
 - 修滿高中三年級下學期 (須離校1年)
 - 修滿高中三年級上學期 (須離校2年)
 - 修滿高中二年級下學期 (須離校3年)
 - 持有丙級證照後,5年以上工作經驗
 - 持有乙級證照後,2年以上工作經驗
 - 年滿22歲且修習專科以上40學分者
 
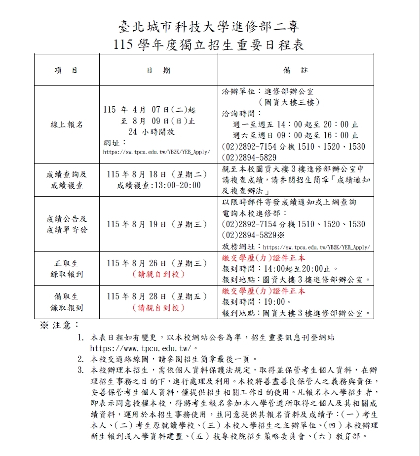
招生日程表
【網路報名:114年04月07日(一)至114年8月09日(六)止】
報名連結
報名必備資料
【獨立招生必備資料】
報名招生資訊
【二專招生簡章】
報名附件下載
個人自傳、專長、簡要學經歷(200字以上均可)
本校聯絡資訊
電話:(02)2892-7154轉1510~1540或(02)2894-5829
校址:112302 臺北市北投區學園路2號-進修部服務組